Seit langem, mal wieder was zum Basteln
Das die Lüfterlösung vom Vu+ Duo nicht die leiseste ist, hat sich bestimmt herumgesprochen.
Varianten von Lüfter abklemmen oder die Drehzahl reduzieren, sind keine Lösung.
Die Box neigt dann leicht zur Überhitzung. Andere Lüfterlösungen werden durch die bescheiden schönen
angeordneten Lüftungslöcher im Gehäuse erschwert. Für alle die Ihre VU+ nicht auf einer DBOX, Dreambox oder ähnliches zu stehen haben, kein Modul oder eine ext. HDD angeschlossen haben ,ist die
vorhandene Lüfterlösung OK. Für alle Anderen ist eine bessere Lösung angebracht. Ich habe mir da mal ein paar Gedanken gemacht. Statt einer 3,5" HDD, ist jetzt eine 2,5" Hdd vorgesehen. Ich habe mich für eine 500GB HDD von Samsung entschieden.
Es geht los: (ACHTUNG
- Die Box öffnen
- Demontage der Originalen HDD Halterung falls vorhanden. - Bau einer einfachen flachen Konsole (Ist mit ein wenig Sperrholz und 4 kleinen Holzleisten leicht anzufertigen) s.A.
Das ganze darf nicht zu hoch werden. Zwischen dem Lüfter und dem Deckel wird auch noch platz benötigt.
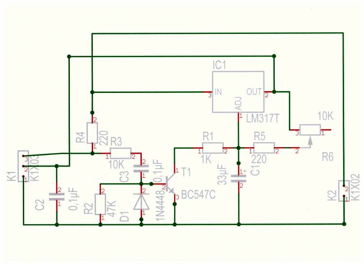
Die Luft muss sich im Gerät verteilen können. Die weiteren Bilder sind selbsterklärend. Diese Lüftungsöffnungen müssen abgeklebt werden! Als Lüfter habe ich Noiseblocker Multiframe® S-Series MF8-S1 Lüfter, gewählt. Auf diesem ist auch die
notwendige Regelung abgestimmt. Die HDD ist bei mir eine Notebookfestplatte S-ATA II 500GB 5400. Alles weitere dem nächst
gruß sirius01
